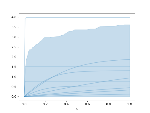
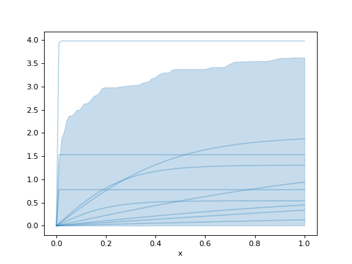
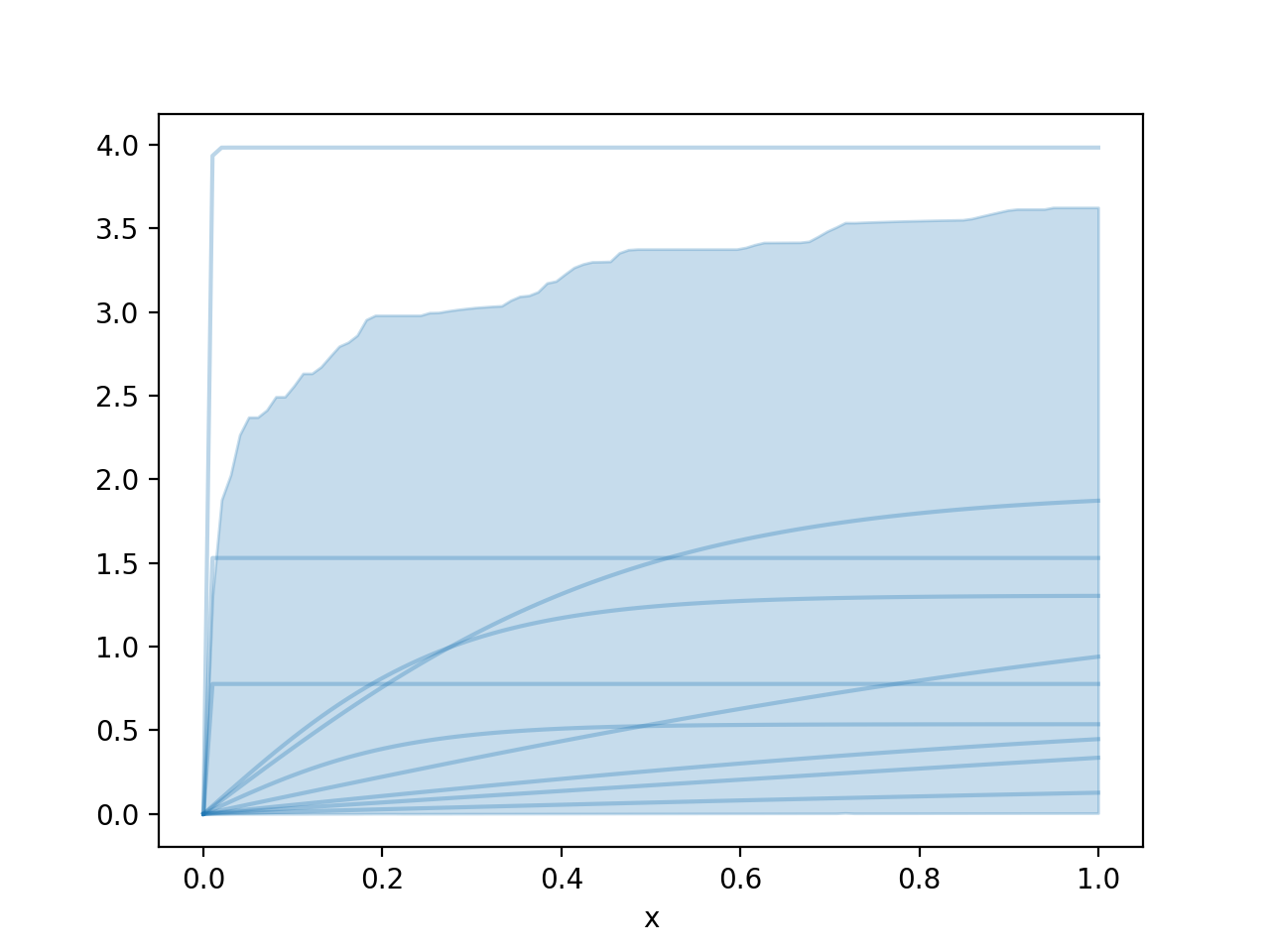
InverseScaledLogisticSaturation#
- class pymc_marketing.mmm.components.saturation.InverseScaledLogisticSaturation(priors=None, prefix=None)[source]#
Wrapper around inverse scaled logistic saturation function.
For more information, see
pymc_marketing.mmm.transformers.inverse_scaled_logistic_saturation()
.(
Source code
,png
,hires.png
,pdf
)Methods
InverseScaledLogisticSaturation.apply
(x[, ...])Call within a model context.
Inverse scaled logistic saturation function.
Plot curve HDI and samples.
Plot the HDI of the curve.
Plot samples from the curve.
Sample the curve of the saturation transformation given parameters.
Sample the priors for the transformation.
InverseScaledLogisticSaturation.set_dims_for_all_priors
(dims)Set the dims for all priors.
Convert the transformation to a dictionary.
Update the priors for a function after initialization.
Attributes
combined_dims
Get the combined dims for all the parameters.
default_priors
function_priors
Get the priors for the function.
lookup_name
model_config
Mapping from variable name to prior for the model.
prefix
variable_mapping
Mapping from parameter name to variable name in the model.