NoSaturation#
- class pymc_marketing.mmm.components.saturation.NoSaturation(priors=None, prefix=None)[source]#
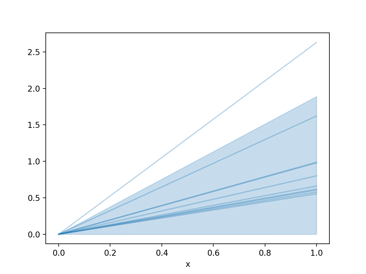
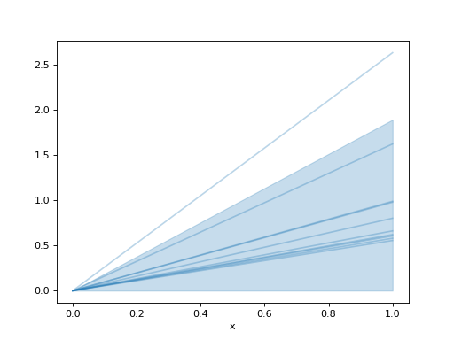
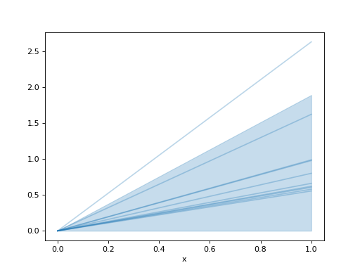
Wrapper around linear saturation function.
(
Source code
,png
,hires.png
,pdf
)Methods
NoSaturation.__init__
([priors, prefix])NoSaturation.apply
(x[, dims, idx])Call within a model context.
NoSaturation.function
(x, beta)Linear saturation function.
NoSaturation.plot_curve
(curve[, n_samples, ...])Plot curve HDI and samples.
NoSaturation.plot_curve_hdi
(curve[, ...])Plot the HDI of the curve.
NoSaturation.plot_curve_samples
(curve[, n, ...])Plot samples from the curve.
NoSaturation.sample_curve
([parameters, ...])Sample the curve of the saturation transformation given parameters.
NoSaturation.sample_prior
([coords])Sample the priors for the transformation.
Set the dims for all priors.
Convert the transformation to a dictionary.
NoSaturation.update_priors
(priors)Update the priors for a function after initialization.
Attributes
combined_dims
Get the combined dims for all the parameters.
default_priors
function_priors
Get the priors for the function.
lookup_name
model_config
Mapping from variable name to prior for the model.
prefix
variable_mapping
Mapping from parameter name to variable name in the model.